奈菲影视

外贸全周期服务专栏
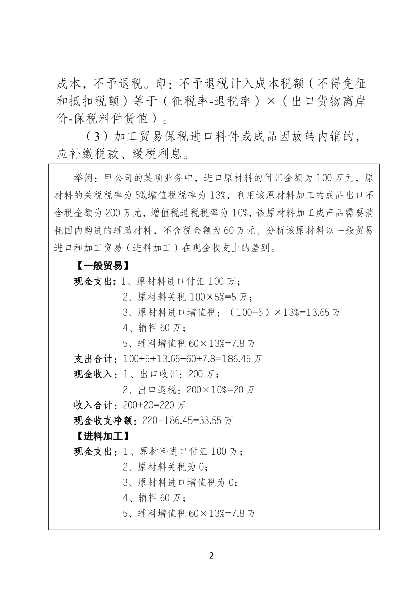
奈菲影视  > 专题专栏 > 外贸全周期服务专栏 > 外贸实务信息 > 开展外贸需要办理的手续指引

四川加工贸易业务手册

来源:外贸促进处发布时间:2024-09-20








































































































奈菲影视